728x90
보통 본인이 소스코드를 직접 짜고, 오브젝트에 붙인 것들은 어떤 오브젝트에 어떤 스크립트가 있는 지 알 수 있겠지만,
외부에서 받아온 Package를 import할 때면, 어떤 오브젝트에 무슨 스크립트가 붙어있는 지 알기 어렵다.
아마 오브젝트를 일일히 클릭해서 어떤 스크립트가 달려있는 지 보았을 것이다. (나는 그랬다 ㅠㅠ)
※ 요약
스크립트를 우클릭한 후, Find References in Scene 을 클릭하면 Scene에 있는 오브젝트에서 스크립트를 가지고 있는 오브젝트만 검색된다.
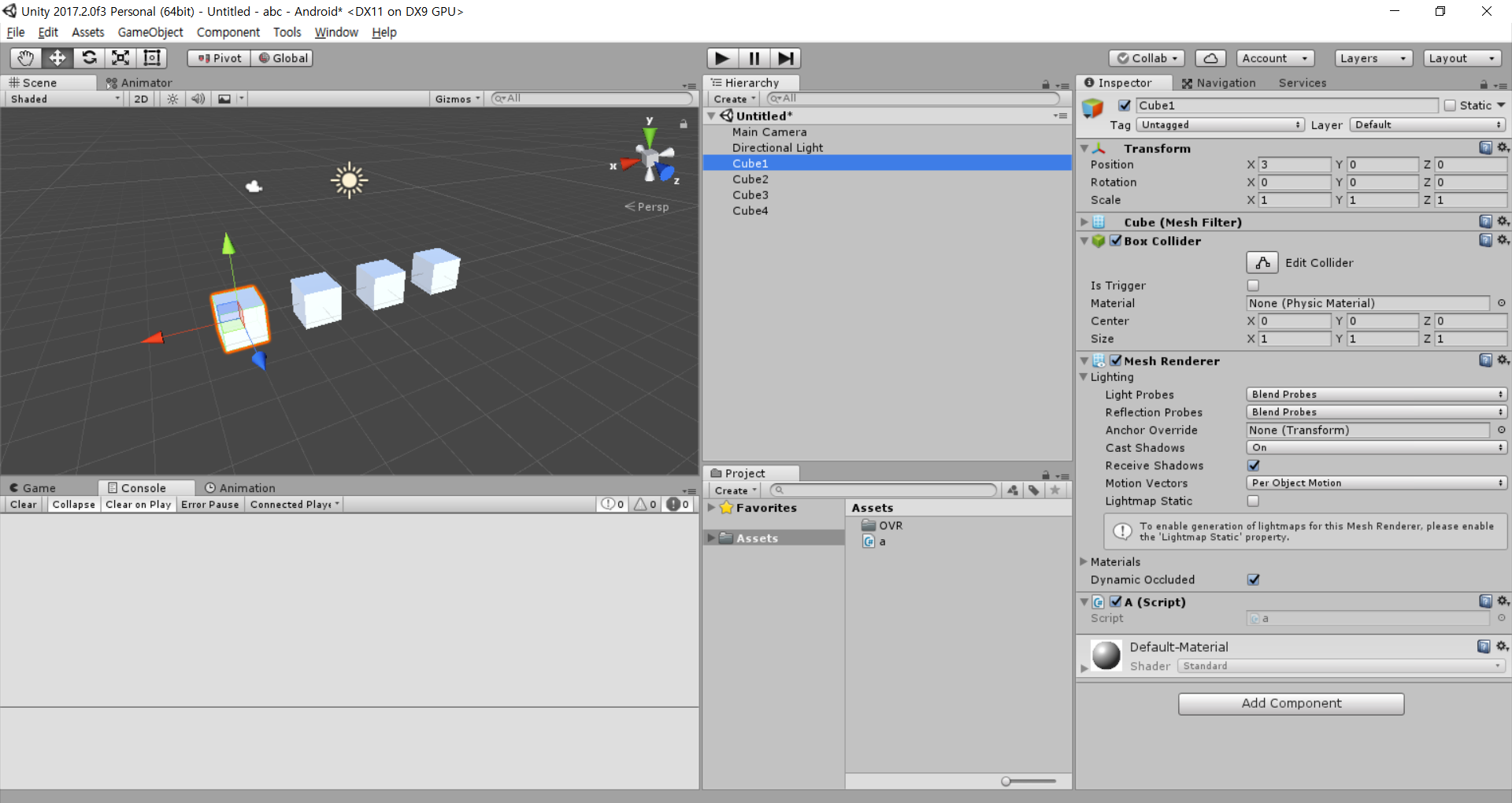
알기 쉽게, 테스트 씬을 만들어보았다.
1. 순서대로 cube1 , cube2, cube3, cube4 (4개)

2. cube1 과 cube2 에만 a 스크립트를 만들어서 추가했다.

3. a 스크립트를 마우스 우클릭하여, Find References in Scene을 클릭한다.

4. Game 씬이 하얗게 되면서, a 스크립트를 가진 오브젝트만 정상적이다. (박스 4개 중 왼쪽에서 부터 2개)

5. Hierarchy에 자동으로 키워드가 입력되서 오브젝트가 검색되나보다.

728x90
'Unity' 카테고리의 다른 글
| [Unity][개념] GameObject, gameObject 차이 (0) | 2022.08.23 |
|---|---|
| [Unity][방법] 런타임 실행 순서 변경 방법(설정 및 소스) (0) | 2022.08.23 |
| [Unity][개념] RequireComponent란? (0) | 2022.08.22 |
| [Unity][개념] MonoBehaviour 총정리 및 생명주기(Lifecycle) (0) | 2022.08.11 |
| [Unity][방법] 스크립터블 오브젝트(Scriptable Object) 기본 사용법 (0) | 2022.08.11 |